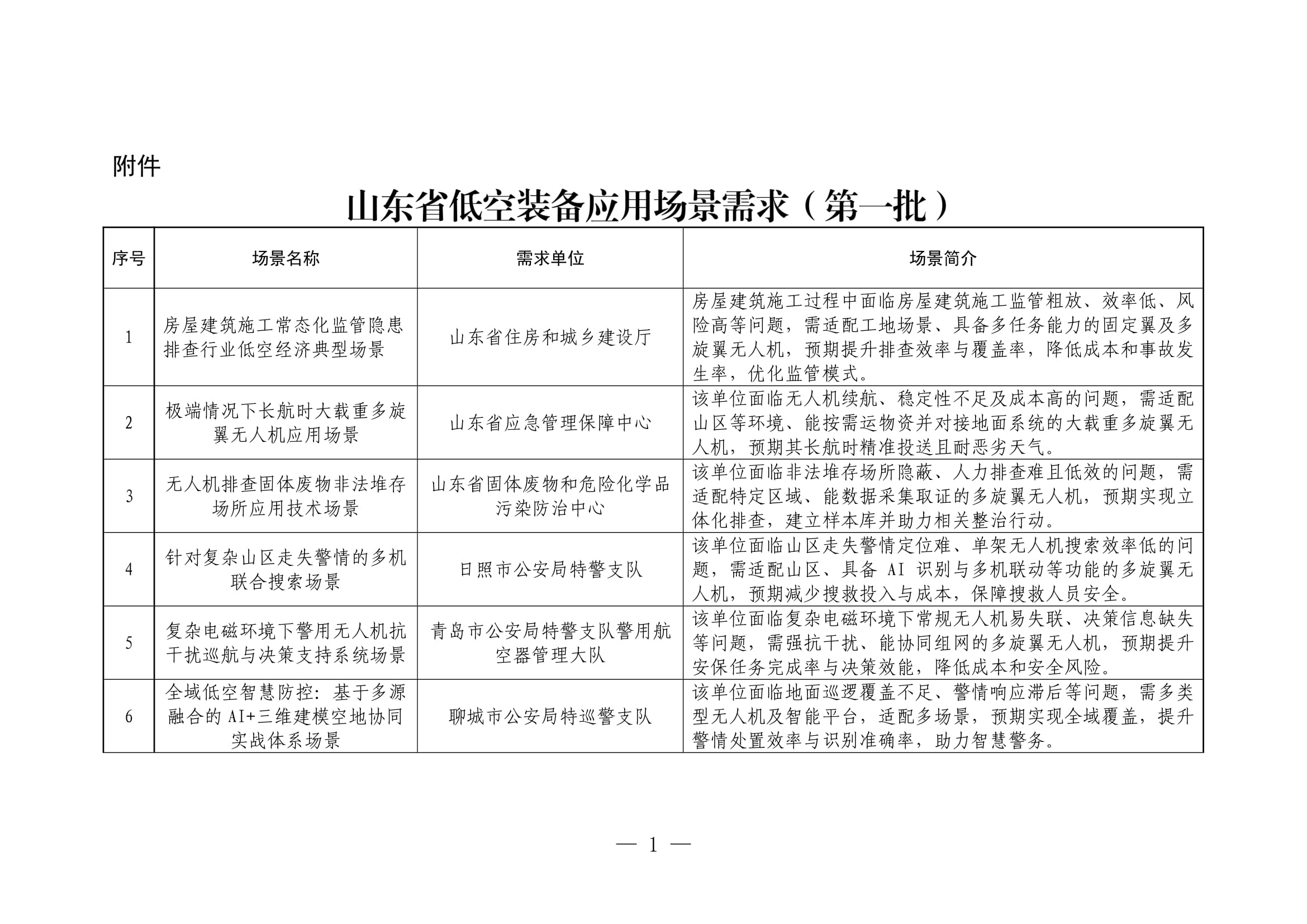
近日,山东省无人机技术与应用协会联合省政府有关部门、科研机构及行业企业,经广泛调研、梳理和论证,形成并发布了《山东省低空装备应用场景需求(第一批)》,旨在加快推动低空装备制造与场景应用融合创新发展,激活低空产业发展新动能。
本次需求共15项,聚焦山东重点发展领域,涵盖农业植保、林业防护、应急救援、城市管理、交通物流、测绘勘探、文旅展演等应用场景。
完整版下载: 山东省低空装备应用场景需求第一批.pdf

以下为清单:


本文内容来自互联网,不代表本站观点,本站不对其真实合法性负责。如有信息侵犯了您的权益,请及时联系我们。